康复头条:康复大学加入青岛市康复产业创新发展联盟;中国康复医学会7月重点工作出炉;2022医保目录调整,为哪些药品带来新机会?
01
中国康复医学会召开2022年第六次秘书长办公会
6月27日,中国康复医学会召开了2022年第六次秘书长办公会。学会监事长、党委专职副书记牛恩喜出席会议并讲话。学会秘书长李云波主持会议。副秘书长钟铁军、贾付坤和驻会机构各部门负责人、全体工作人员参加了会议。
牛恩喜副书记指出,7月份,要重点抓好七个方面的工作:一是正式启动学会综合学术年会和七届二次理事会全体会议筹备工作;二是继续组织好年度学术会议的召开和培训班的举办;三是做好学会年度科学技术奖评审会议相关准备工作;四是筹备“喜迎二十大,寻根杨家岭”主题党日暨康复服务行活动;五是继续组织好分支机构换届工作;六是进一步做好会员发展工作;七是联合中国残疾人康复协会继续推进康复治疗师规范化培训工作。
(点击下方图片查看全文)
02
关于举办2022中国康复医学会综合学术年会暨国际康复设备博览会的通知
各分支机构,各单位会员,各有关单位:
为充分发挥高端学术会议引领辐射作用,推动国家康复医学事业创新发展,积极助力健康中国战略实施,根据中国康复医学会年度工作计划,定于11月中旬在北京举办2022中国康复医学会综合学术年会暨国际康复设备博览会。现将有关事宜通知如下:
(点击下方图片查看全文)
03
中国残疾人联合会党组书记、理事长周长奎调研残疾人就业服务工作
近日,中国残联党组书记、理事长周长奎到中国残联就业指导中心调研残疾人就业服务工作,党组成员、副理事长程凯,教就部、计财部、人事部等相关部门负责人一同调研。
周长奎等考察了中国残疾人就业创业网络服务平台、全国残疾人按比例就业情况联网认证“跨省通办”客服中心、全国盲人医疗按摩人员考试功能室、全国残疾人职业技能大赛作品展厅;听取了就业中心总体情况汇报和关于全国残疾人按比例就业情况联网认证“跨省通办”工作开展情况的专题汇报,并实地连线四川省残疾人联合会和重庆市残疾人就业中心,就“跨省通办”、“残疾大学生就业”等工作进行交流。
(点击下方图片查看全文)
04
关于设立肿瘤康复专业能力培训项目的通知
为贯彻落实国家卫生健康委《关于印发“十四五”卫生健康标准化工作规划的通知》与国家卫生健康委等十部委联合印发的《关于促进社会办医持续健康规范发展的意见》等文件精神,建立与社会办医发展相适应的卫生健康人才队伍与规范化诊疗标准,中国非公立医疗机构协会根据行业需求,设立肿瘤康复专业能力培训项目。
(点击下方图片查看原文)
05
中俄先进医学技术合作研讨会暨中国康复技术转化及发展促进会与俄罗斯国际科技合作之家协会战略合作协议签约仪式成功举办
2022年6月24日下午,由中国康复技术转化及发展促进会与俄罗斯国际科技合作之家协会主办的“中俄先进医学技术合作研讨会暨中国康复技术转化及发展促进会与俄罗斯国际科技合作之家协会战略合作协议签约仪式”成功举行。中俄协会主要负责人及两国医疗卫生领域内的企业领袖和专家学者共聚云端,共谋两国人民生命健康之大事。会议由中国康复技术转化及发展促进会副会长黄殿龙先生主持。
(点击下方图片查看原文)
06
2022年国家康复医学专业医疗质量控制工作会议召开
2022年6月23日,国家康复医学专业医疗质量控制中心顺利召开本年度第一次工作会议。国家卫生健康委医政医管局医疗质量与评价处高嗣法同志以及全国32个省级康复医学质控中心主任、秘书共计75人线上参会。北京大学第三医院党委书记金昌晓、国家康复医疗质控中心主任周谋望、医务处处长胥雪冬、质控办公室主任董书、国家康复医疗质控中心工作人员线下参会。
(点击下方图片查看原文)
07
中丹辅助器具政策与实践线上交流研讨会成功举办
6月20日,由丹麦王国驻华大使馆、中国残疾人辅助器具中心联合举办的中丹辅助器具政策与实践线上交流研讨会成功举办。丹麦王国驻华大使Thomas Østrup Møller、卫生商务参赞Niklas Feilberg和中国残疾人辅助器具中心主任孔德明、副主任董理权出席会议并讲话。
长期以来,中丹两国保持着深厚的合作基础,残疾人工作作为联合国可持续发展议程的重要组成部分,也是两国政府的重点工作之一。多年来,丹麦王国驻华大使馆与中国残联系统在残疾人领域一直保持着密切的交流合作。此次活动,双方聚焦辅助器具行业,分享两国保障辅助器具服务的实践经验,探索增进辅助器具可及性的有效途径。
(点击下方图片查看原文)
08
国家中医药管理局就《关于加强新时代中医药人才工作的意见》及中医药人才工作有关情况举行新闻发布会
(点击下方图片查看全文)
09
国家医疗保障局关于公布《2022年国家基本医疗保险、工伤保险和生育保险药品目录调整工作方案》及相关文件的公告
根据工作安排,现将《2022年国家基本医疗保险、工伤保险和生育保险药品目录调整工作方案》以及《2022年国家基本医疗保险、工伤保险和生育保险药品目录调整申报指南》《谈判药品续约规则》《非独家药品竞价规则》正式公布。自2022年7月1日起,在我局国家医保服务平台开通网上申报系统,请符合条件的申报主体予以关注。
(点击下方图片查看全文)
10
2022年度最美康复科技工作者第三期 | 中医康复学专业的开拓者
唐强,二级教授,医学博士(后),博士生导师,原黑龙江中医药大学附属第二医院党委书记。新世纪百千万人才工程国家级人选,国家中医重点专科—康复科专科带头人,国家中医管理局重点学科—中医康复学学科带头人,黑龙江省领军人才梯队—中医康复学学科带头人,黑龙江省重点学科、康复医学与理疗学学科带头人。中国康复医学会副会长、中国康复医学会中西医结合康复专业委员会候任主任委员,中华中医药学会养生康复分会副主任委员。国务院特殊津贴、中国医师奖和省名中医、省劳动模范、建国70周年纪念奖章获得者;全国优秀医院院长、最美康复科技工作者、全国科技系统抗击新冠肺炎疫情先进个人;获国家科技进步二等奖等20余项科技奖励。
(点击下方图片查看原文)
11
瞄准千亿规模产业 青岛康复产业孵化器开园
6月28日,青岛市首家康复领域专业孵化器——青岛康复产业孵化器(R+Space)正式开园。康复孵化器致力于引进海内外高科技成果和高层次人才队伍,打造以康养为特色的生物医药及医疗器械产业集群,助力青岛高新区打造“中国康谷”。
当天,由康复产业孵化器发起的青岛市康复产业创新发展联盟成立,联盟链接包括康复大学、青岛市市立医院等在内的30余家海内外高校院所、领军企业、医疗机构、投资机构,将进一步整合产业创新要素。此外,还发布了康复产业基金与“康复贷”产品,搭建了“政产学研金服用”合作对接桥梁。
(点击下方图片查看全文)
12
江苏省人社厅赴工伤康复协议医疗机构调研
为大力推行“先康复后鉴定”的工伤康复早期介入机制,多部门协同推进工伤康复工作,有力保障工伤职工合法权益,6月24日下午,省人社厅副厅长梅仕城带队赴江苏省人民医院、江苏省第二中医院开展工伤康复工作调研,并为江苏省工伤康复协议医疗机构授牌。厅工伤保险行政部门和经办机构有关人员参加活动。
工伤康复是工伤保险预防、康复、补偿“三位一体”制度体系的重要内容。及时有效的工伤康复治疗,能够最大程度减轻工伤事故对职工的伤害,能够最快速度恢复工伤职工的身体机能和生活劳动能力,促使其更好地回归社会、重返岗位、体面生活。下一步,省人社厅将进一步加大监管力度,加强考核评估,督促各级工伤康复协议医疗机构严格履行协议,提高服务水平,切实维护好工伤职工的康复权益。
(点击下方图片查看全文)
13
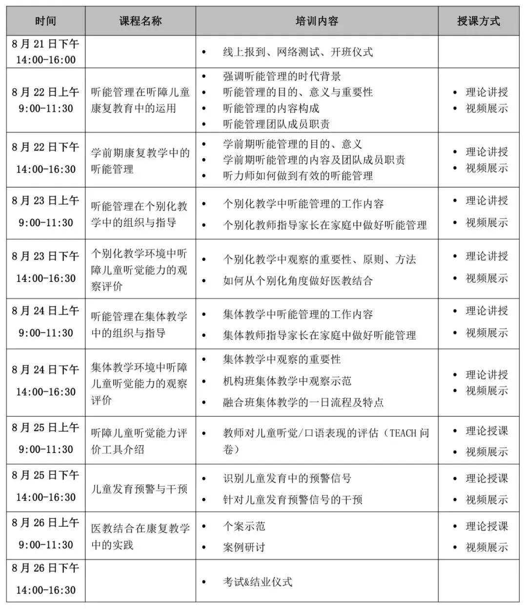
关于举办2022年听障儿童康复教学中听能管理规范网络教学培训班的通知
各省、自治区、直辖市听力语言康复中心及有关单位:
听障儿童康复教学中听力师、教师和家长密切合作做好听能管理,是提升康复成效的关键环节。中国听力语言康复研究中心(以下简称“中语康”)的听力师、个别化训练岗康复教师、集体教学岗康复教师总结多年听能管理实践经验,拟举办听障儿童康复教学中听能管理规范培训班,以提高全国听力语言康复机构的听能管理能力,提升听障儿童康复成效。
本次培训采用网络教学方式,现将培训事宜通知如下:
(点击下方图片查看全文)







